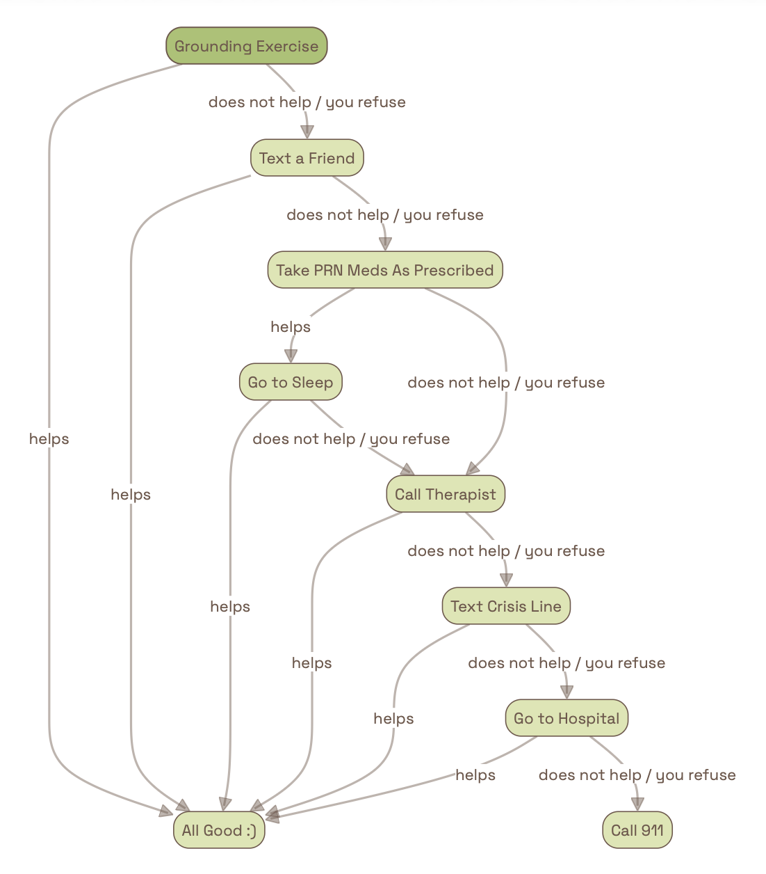
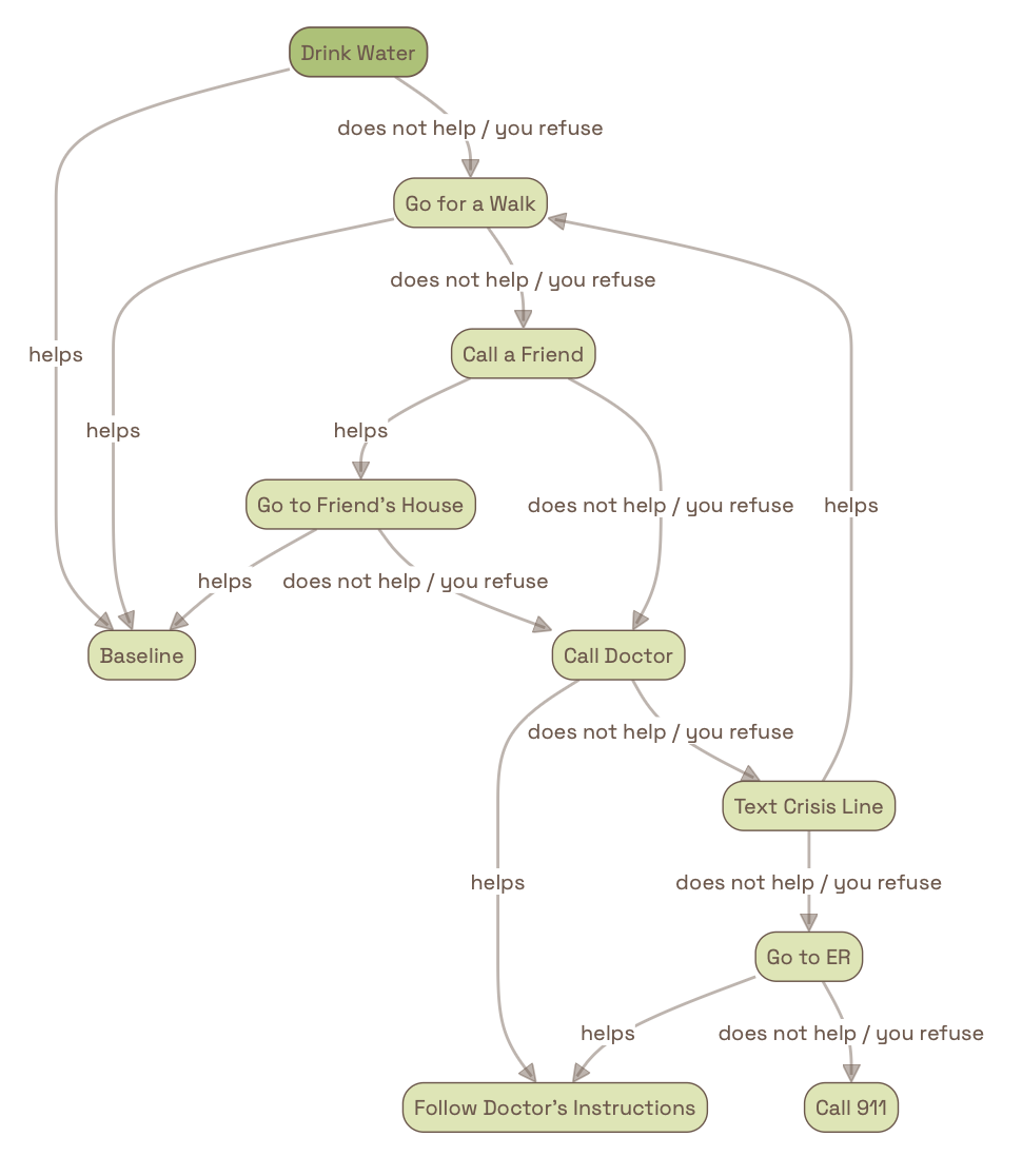
The Drought

the crisis plan designed by stable you for unstable you

This tool reflects your own decisions. It is not medical advice and does not replace professional support.

Examples Example 1 Example 2 Example 3
Build
If you are finished adding steps, export or use the drop down to edit steps you've already created.
Map